【嘉兴市疫情分区域吗,嘉兴疫情属于什么风险地区】

嘉兴是高风险还是低风险地区?

浙江嘉兴近来全域为常态化防控区域,不属于中高风险地区 ,而是低风险地区。以下是关于浙江嘉兴风险等级的详细解嘉兴当前风险等级 嘉兴全域当前被划分为常态化防控区域 ,即低风险地区,没有中、高风险地区的存在 。

【嘉兴市疫情分区域吗,嘉兴疫情属于什么风险地区】-第1张图片

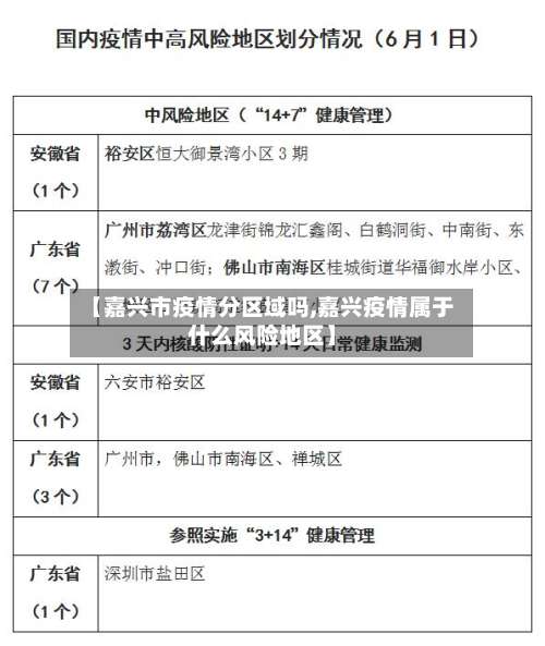
嘉兴市有部分中风险地区,【进出嘉兴规定】有省内发生本土疫情设区市和省外旅居史的来嘉返嘉人员 ,抵嘉后要立即向所在社区(村) 、入住酒店或工作单位报告,落实相关健康管理措施 。

【嘉兴市疫情分区域吗,嘉兴疫情属于什么风险地区】-第2张图片

截至2022年4月8日,嘉兴地区近来没有中 、高风险区域 ,都是低风险地区。据通报,4月6日8时至4月7日8时,嘉兴市新增新冠肺炎确诊1例(海宁市)、无症状感染者37例(海宁市36例、南湖区1例)。南湖区1例在嘉兴火车站出站卡口发现 。

【嘉兴市疫情分区域吗,嘉兴疫情属于什么风险地区】-第3张图片

嘉兴市防疫政策最新

〖壹〗 、嘉兴市全域为常态化管理区域。对国内疫情低风险地区人员等 ,实施3天日常健康监测,落实“三天两检 ”。对入境来浙返浙人员实施“7天集中隔离医学观察 3天居家健康观察 ”健康管理措施 。(一)对国内疫情高风险地区人员,实施7天集中隔离医学观察。(二)对国内疫情中风险地区人员 ,实施7天居家隔离医学观察。

〖贰〗、进入嘉兴市政策 (一)对入境人员实施“14+7+7”健康管理措施,即入境人员完成14天集中隔离医学观察后,继续实施7天居家健康观察+7天日常健康监测 。

〖叁〗、外省到嘉兴不一定需要隔离。14天内有阳性感染者报告所在地或疫情传播地所在地市旅居史 ,或与感染病例行程轨迹有交集的人员 ,请立即主动到所在村报备,配合落实核酸检测 、隔离医学观察等健康管理措施。

〖肆〗、市民需保持良好卫生习惯,科学规范佩戴口罩、勤洗手 、常通风、不聚集、保持一米线 。主动接种新冠病毒疫苗 ,及时申报个人涉疫信息。出现发热 、干咳等不适症状时,及时到医疗机构发热门诊就诊,并主动告知旅居史和接触史 ,就医过程中规范佩戴口罩,避免乘坐公共交通工具。

〖伍〗、嘉兴市医保局电话号码:0573-83370706 。

浙江嘉兴市疫情区吗

〖壹〗、不是 。嘉兴,别称禾城 ,浙江省辖地级市,是长江三角洲中心区27城之一,国务院批复确定的中国具有江南水乡特色的旅游城市。浙江嘉兴不是疫情区 ,截止于2022年9月15日,嘉兴已经有1个月没有出现新增病例了,已经解除了疫情区的状态 ,浙江嘉兴积累确诊178例 ,积累治愈176例。

〖贰〗 、其于3月29日从省外高风险地区流入嘉兴市,具有超强传播性,且拒不配合流调工作 。因违反《中华人民共和国传染病防治法》等相关规定 ,公安机关已对其立案调查。活动轨迹详情3月29日:22时48分从嘉兴经开区高铁南站出站,后一直在南站附近活动。

〖叁〗 、022年4月8日0-24时,浙江省新增26例本土无症状感染者 ,其中杭州市11例,嘉兴市15例,另新增1例境外输入无症状感染者(喀麦隆输入) 。 以下是详细情况及防控措施说明:新增病例详情 本土无症状感染者:26例 ,分布在杭州市(11例)和嘉兴市(15例)。境外输入无症状感染者:1例,由喀麦隆输入。

〖肆〗、截至2022年4月8日,嘉兴地区近来没有中、高风险区域 ,都是低风险地区 。据通报,4月6日8时至4月7日8时,嘉兴市新增新冠肺炎确诊1例(海宁市) 、无症状感染者37例(海宁市36例、南湖区1例)。南湖区1例在嘉兴火车站出站卡口发现。

〖伍〗、没有 。通过查询嘉兴市疫情官方网站了解到 ,截止2022年11月8日 ,嘉兴市暂无疫情,属于常态化防控区域,所以其万国路并没有封。疫情是指疫病的发生和发展情况 ,大范围内出现的大型疫情有重症急性呼吸综合征(SARS) 、甲型H1N1流感及新型冠状病毒肺炎等。

〖陆〗、嘉兴疫情最新消息 截至3月17日8时,嘉兴市报告新增新冠肺炎阳性感染者12例,其中海宁3例、平湖8例 、南湖区1例 ,3月13日以来累计报告36例(平湖32例、海宁3例、南湖区1例),近来均已送至定点医疗机构治疗,具体轨迹前期已公布 。

发表评论