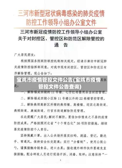
宝鸡市疫情管控文件公告(宝鸡市疫情管控文件公告查询)
本文目录一览:
- 〖壹〗 、宝鸡疫情百翠园什么时候解封
- 〖贰〗、9月19日宝鸡发布风险调整公告(宝鸡企业最新消息)
- 〖叁〗、广州回宝鸡需要隔离吗
- 〖肆〗、宝鸡疫情静默几天
- 〖伍〗 、从疫情城市低风险回宝鸡需要核酸检测吗
- 〖陆〗、宝鸡属于什么风险地区
宝鸡疫情百翠园什么时候解封
022年3月26日解封。宝鸡市封控区管控区解除通告,解除管控区名单(12个)西关街道:新福路东社区百翠园A区 ,解封时间是2022年3月26日 。宝鸡古称陈仓、雍城,誉称“炎帝故里 、青铜器之乡”,是关中平原城市群副中心城市、关中——天水经济区副中心城市。

高档次。通过查询58同城官方网站显示,宝鸡百翠园是宝鸡市的一个住宅小区 ,宝鸡百翠园提供高品质的建筑设计、豪华的装修和丰富的配套设施,以满足高端消费者的需求,宝鸡百翠园小区的地理位置优越 ,周边环境宜居,交通便利,宝鸡百翠园被认为是宝鸡市中高档次的住宅小区。

高档 。宝鸡百翠园是宝鸡市的一个住宅小区 ,根据其所在位置和市场定位,可以将其归类为高档档次。高档档次通常指的是费用较高,质量和设施较好的住宅项目。宝鸡百翠园可能提供高品质的建筑设计 、豪华的装修和丰富的配套设施 ,以满足高端消费者的需求 。该小区的地理位置优越,周边环境宜居,交通便利。
宝鸡百翠园位于陕西省宝鸡市金台区新福路9号。

9月19日宝鸡发布风险调整公告(宝鸡企业最新消息)
〖壹〗、通过查询相关公开信息 ,截止2022年09月19日11时,宝鸡共有高风险地区8处,具体如下:陕西省宝鸡市岐山县蔡家坡镇岐星家居建材市场优佳课堂 。陕西省宝鸡市岐山县蔡家坡镇建行家属院1单元。陕西省宝鸡市岐山县蔡家坡镇凤仪世界小区6号楼2单元。陕西省宝鸡市岐山县蔡家坡镇陕九二区 。
〖贰〗、宝鸡市第7批购车补贴预计在公示期结束后3-5个工作日内发放,具体到账时间以实际为准。根据宝鸡市商务局2025年9月16日发布的第七批汽车以旧换新(报废更新)补贴公示信息 ,该批次公示期限为2025年9月17日至9月19日。
〖叁〗 、大客车司机蒙某因违规甩客被西安市公安局未央分局立案侦查并刑事拘留,多地发布紧急寻人公告,部分区域调整风险等级并采取临时管控措施 。
〖肆〗、继续。宝鸡古称陈仓 ,誉称“炎帝故里、青铜器之乡 ”,是关中平原城市群副中心城市,天水经济区副中心城市。根据官方网站查询了解到 ,2022年实施中心城区“东进 、南控、西优、北延、中强”战略,形成“一主两副多组团”布局。
〖伍〗 、做 。根据宝鸡市渭滨区防疫要求规定开展全域全员核酸检测(含外来人口、流动人口)。凡居住在我区的广大居民,采样前在居住地保持静止 ,按照区防控指挥部统一部署和街道、社区组织安排,有序到指定地点进行核酸检测,不落一户 、不漏一人。
〖陆〗、列车基本信息C180次列车为宝鸡至韩城的城际列车 ,全程运行时间约4小时28分钟 。列车于每天07:02从宝鸡站准时发车,11:30抵达韩城站。该线路曾因疫情影响停运,但已于2025年9月19日恢复运行,近来运营状态稳定。
广州回宝鸡需要隔离吗
广州回宝鸡是否需要隔离需根据具体情况判断 ,若来自低风险地区一般无需隔离,但需落实健康监测及核酸检测措施;若来自中高风险地区或存在特殊情形,则可能面临集中隔离或居家隔离要求 。低风险地区来宝返宝人员从近14天内有本土新冠肺炎疫情所在省份的低风险地区(包括广州)来宝返宝人员 ,无需集中隔离,但需落实14天健康监测防控措施。
此外,自天津来宝鸡的人员也有特定要求:2021年12月24日至2022年1月1日从天津市来宝返宝人员 ,须落实14天居家隔离 + 7天健康监测措施。2022年1月2日以来从天津市来宝返宝人员,须落实14天集中隔离(隔离时间从离开天津时间起算)+ 7天健康监测措施 。
中高风险及特殊地区管控措施:中高风险地区或近14天有本土病例的县(市、区 、旗):需落实14天集中隔离+7天健康监测,集中隔离期间第13天(第13天双采)各进行1次核酸检测 ,健康监测期满前再进行1次核酸检测。
隔离与检测要求:接回后,对在第一入境点集中隔离不足21天的入境人员,直接送至属地集中隔离点隔离满21天。隔离期满后 ,继续实行7天居家隔离 。集中隔离期间,在第1121天进行核酸检测(第1121天为鼻、咽拭子双采双检)。居家隔离期间,在第7天落实双采双检。
宝鸡市、延安市 、商洛市 提前3天向社区报备,居家或集中隔离14天 ,至少开展2次核酸检测。渭南市 提供7日内核酸阴性报告,落实14天集中隔离+核酸检测 。
宝鸡疫情静默几天
〖壹〗、天。通过查询宝鸡市疫情防控中心发布的公告了解到,在2022年11月30日 ,因该市疫情较为严重,决定全市静默3天。在静默期间居民需要减少出门且定期进行核酸检测 。
〖贰〗、一 严格控制人员流动。从10月14日16时起,全区实施3天静默管理。
〖叁〗 、康申报;『3』第7天各开展一次核酸检测 。包括:高风险地区 ,河南省郑州市,重庆市,甘肃省兰州市 ,河北省石家庄市。高风险地区查看方法:登录微信小程序“国务院客户端”——“疫情风险等级 ”——“点击查看全国风险疫情地区”。(二)社区暴发地区来(返)深人员 。
〖肆〗、疫情寒冷两重山, 保护身体是关键, 劳逸结合过大年。大寒时令雪花飘 ,白茫茫忙绿孩子, 冷嗖嗖冻坏老人, 感谢来年兆丰年。 健康快乐都具备,身上还有人民币 ,大灾面前官群样,无灾无难同欢喜 。期盼解封早一天,出门可以晒暖嗳 ,大路宽广人稀少,啥时解封获自由。 清零几天还在观望 时机成熟 还不敢放。
〖伍〗、离开秦王陵的时候,夕阳已经慢慢西下 ,余晖洒在古老的石刻上,更添了几分神秘与庄严。这次旅行不仅让我领略了大唐文化的博大精深,更让我对中国古代的历史与文明有了更深的认识和感悟 。回望着那座静默的秦王陵 ,我心中充满了感慨。
〖陆〗、拓石镇位于宝鸡市陈仓区西部山区,陇海铁路宝天线沿线,310国道北侧 ,距宝鸡市81公里,全镇总面积230平方公里,地势北高南低,比较高海拔2187米 ,最低海拔826米,属暖温带大陆气候,四季分明 ,年平均气温11℃—14℃,年降水量400—600_,全年无霜期100—160天 ,最大冻土层0.35米。拓石镇辖22个中心村,共有耕地面积35295亩 。
从疫情城市低风险回宝鸡需要核酸检测吗
〖壹〗 、从疫情城市低风险地区回宝鸡需要48小时内核酸检测阴性证明,抵达后24小时内还需进行1次核酸检测。具体说明如下:核酸检测要求:所有宝鸡市区域以外的来宝返宝人员 ,需持48小时内核酸检测阴性证明,同时配合测温、扫码查验陕西疫情防控码和国务院通信大数据行程卡。抵达宝鸡后,需在24小时内完成1次核酸检测 。
〖贰〗、广州回宝鸡是否需要隔离需根据具体情况判断 ,若来自低风险地区一般无需隔离,但需落实健康监测及核酸检测措施;若来自中高风险地区或存在特殊情形,则可能面临集中隔离或居家隔离要求。
〖叁〗 、近来没有明确规定北京回宝鸡需要隔离,但需根据具体情况落实健康监测等防控措施 ,具体如下:低风险地区来宝返宝人员:凡从近14天内有本土新冠肺炎疫情所在省份的低风险地区来宝返宝人员,需落实14天健康监测防控措施,健康监测期间第13天各进行1次核酸检测。
宝鸡属于什么风险地区
中高风险地区来宝鸡需要做核酸检测 ,具体要求如下:中高风险地区相关人员:近14天内与国内报告的本土确诊病例及其密切接触者有接触史,或者活动轨迹有时空交集的来宝返宝人员 。有国内中高风险地区所在县(区)旅居史的来宝返宝人员。有国内本土确诊病例或本土无症状感染者暂未升级为中高风险地区所在县(区)旅居史的来宝返宝人员。
在 。宝鸡所处的华北地震带是中国地震频发的地区之一。该地区地质构造复杂,存在多条断裂带和地震活动带 ,地震风险较高。历史上,宝鸡及周边地区曾多次发生过地震事件。因地震的不确定性和复杂性,居民在地震活动频繁的地区加强地震防范意识 ,做好应急准备和安全预防措施 。
广州回宝鸡是否需要隔离需根据具体情况判断,若来自低风险地区一般无需隔离,但需落实健康监测及核酸检测措施;若来自中高风险地区或存在特殊情形 ,则可能面临集中隔离或居家隔离要求。
从疫情城市低风险地区回宝鸡需要48小时内核酸检测阴性证明,抵达后24小时内还需进行1次核酸检测。具体说明如下:核酸检测要求:所有宝鸡市区域以外的来宝返宝人员,需持48小时内核酸检测阴性证明,同时配合测温、扫码查验陕西疫情防控码和国务院通信大数据行程卡 。抵达宝鸡后 ,需在24小时内完成1次核酸检测。
发表评论