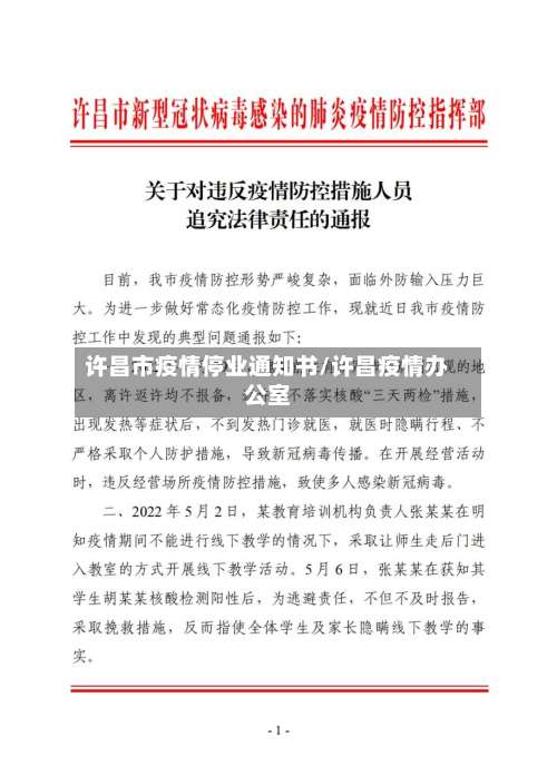
许昌市疫情停业通知书/许昌疫情办公室
本文目录一览:
- 〖壹〗、许昌疫情期间可以聚集活动吗(许昌疫情期间可以聚集活动吗今天)_百度...
- 〖贰〗 、现在能不能去许昌
- 〖叁〗、许昌金海岸营业了吗
- 〖肆〗、许昌市建安区图书馆疫情防控公告(许昌市建安区疫情防控指挥部)_百度...
许昌疫情期间可以聚集活动吗(许昌疫情期间可以聚集活动吗今天)_百度...
〖壹〗、许昌市发布的39号通告中关于严格聚集性活动管理的具体内容如下:非经贸类聚集性活动一律暂时停办:明确要求非经贸类聚集性活动暂时停止举办,以减少人员聚集带来的疫情传播风险。经贸类活动管理原则:经贸类活动需按照“非必要不举办 ”“谁举办 、谁负责 ,谁组织、谁负责”的原则进行 。

〖贰〗、封控区严格落实“区域封闭 、足不出户、服务上门”,管控区严格落实“人不出区、严禁聚集”。各级党政机关 、企事业单位有序恢复正常工作秩序和生产经营活动。
〖叁〗、【法律分析】不能随意出去。核酸检测期间,全市所有居民原则上居家 。按属地要求,在指定的时间和地点配合做好采样工作。在等待检测结果期间 ,非必要不外出。每户每2-3天可安排1人在严格做好个人防护的前提下,到村(社区)指定地点购买生活物资 。
〖肆〗、近期减少参加聚集性活动,不前往中 、高风险地区及所在县 ,非必要不前往中、高风险地区所在地市的其他县,确需前往的,要严格做好自身防护 ,返程后主动报备,及时主动进行核酸检测,按要求配合落实管理措施。
〖伍〗、从即日起 ,全市景区大型演艺活动暂停开放,所有营业性演出活动暂停审批;全市电影院 、农村公益电影等面向公众的放映活动暂停开展;新华书店、各种实体书店讲座、人员聚集性读书活动等暂停开展。
现在能不能去许昌
〖壹〗、【法律分析】不能随意出去 。核酸检测期间,全市所有居民原则上居家。按属地要求 ,在指定的时间和地点配合做好采样工作。在等待检测结果期间,非必要不外出 。每户每2-3天可安排1人在严格做好个人防护的前提下,到村(社区)指定地点购买生活物资。
〖贰〗 、许昌必去的三个地方是曹魏古城、春秋楼和灞陵桥景区,且这些旅游景点近来都是开放的。曹魏古城:这是许昌政府为了弘扬三国文化而打造的景区 ,气势恢宏,古色古香,非常适合感受三国文化 。特别是夜晚的曹魏古城 ,景色壮观,仿佛能让人回到三国时代。
〖叁〗、正常情况下可以去,如遇疫情等因素 ,要看当地防疫政策。尧庙原建于汾河西岸,晋元康中徙汾东,唐显庆三年(685年)迁至今址 ,距今已1300余年;历代均为国家级祭祀之所,并进行过多次修葺与扩建,清康熙临汾和光绪帝以及慈禧太后曾御驾临此。
〖肆〗 、低风险地区可以去 。国内出现多点散发疫情 ,感染者大多有跨地区旅游活动,防控形势严峻复杂。为严格落实“外防输入,内防反弹 ”的防控策略,有效控制和降低疫情传播风险。资料扩展:坚持非必要不出省 ,不前往高、中风险地区 。

许昌金海岸营业了吗
营业了。许昌金海岸食园是2006-04-07在河南省许昌市注册成立的个人独资企业,在2022年4月份因疫情原因关门停业,在2022年5月份该地区已经为低风险地区 ,该店铺截止到2022年7月1日已经开始正常营业。
许昌市建安区图书馆疫情防控公告(许昌市建安区疫情防控指挥部)_百度...
根据许昌市疫情防控相关文件指示,许昌市建安区图书馆将于2021年1月21日起调整服务规则,现通告如下:人员控制同一时段在馆内同一服务区域内人数不超过30人 。服务措施暂停举办各类线下人员聚集性活动;我馆将继续通过网站、微信公众号等途径为读者提供数字资源服务。
关于调整中心城区封控管控区域的通告根据疫情形势变化 ,经许昌市疫情防控指挥部研究决定,自5月21日14时起,对中心城区部分封控 、管控区域进行调整 ,现将调整情况通告如下:以下区域由封控区调整为管控区建安区五女店镇:柏茗村。经济技术开发区龙湖街道:屯北文化大院及沿街门店 。
关于调整中心城区封控管控区域的通告根据疫情形势变化,经许昌市疫情防控指挥部研究决定,自5月17日14时起 ,对中心城区部分区域实行分类管理,部分封控、管控区域进行调整,现将调整情况通告如下:以下区域实行封控区管理东城区:半截河街道桃溪苑小区2号楼1单元。
经许昌市疫情防控指挥部研究决定,自5月20日12时起 ,对中心城区部分封控、管控区域进行调整,现将调整情况通告如下:以下区域由封控区调整为管控区魏都区西大街道:曹魏古城,魏源广场;南关街道:思故台市场 ,开源市场,新世纪市场;新兴街道:万里家园二区22号院20号楼。
许昌建安区的资料中心可能指的是不同类型的机构,具体功能和职责有所不同 。一是许昌市建安区融媒体中心:性质:该中心是中共许昌市建安区委办公室主管的全额拨款事业单位 ,成立于2019年1月31日。资源整合:整合了原新闻信息中心与广播电视台资源,构建了包含17个部门的全媒体传播架构。
发表评论